차량 주행 시 도로의 종단경사(Gradient)는 운전자에게 엑셀 페달을 계속 밟게하여 가속주행을 하거나, 페달을 밟지않는 글라이딩 주행을 가능하게 하여 자동차의 주행안전성, 연료 소비, 환경에 영향을 줄 수 있는 요인이다. Vissim은 Gradient 값을 넣어서 위와 같은 영향요인에 대한 분석결과를 도출할 수 있는 기능이 있다.
하지만, Vissim에서 Gradient값을 적용 하였을 때, 시각적으로는 그 차이를 구분해내기 쉽지 않으므로 때로는 경사에 의한 주행 영향이 없는 것처럼 보인다. 따라서 본 글에서는 Vissim내 종단경사를 입력하는 방법과 t-test를 이용해 Gradient가 다른 환경에서 차량의 유의성 분석을 수행하고자 한다.
우선 Gradient를 입력하는 방법은 두가지가 있다.
- Link attribute에서 Gradient 직접입력
- Link의 Z-coordination을 기준으로 Gradient 계산
입력 방법을 구분하는 방법은 Base data → Network setting → Vehicle Behavior탭 내
Link gradient is based on : 에서 선택이 가능하다 (아래 그림 참고).

본 글에서는 link 내 Gradient값을 집적 입력하는 것을 기준으로 하고자 한다.
Gradient 값 입력을 위해서는 원하는 Link를 더블클릭해서 Link 속성창의 “Other” 탭에서 가능하다.
Other탭에 Gradient값을 %단위로 입력을 해주면 설정은 끝나게 된다.

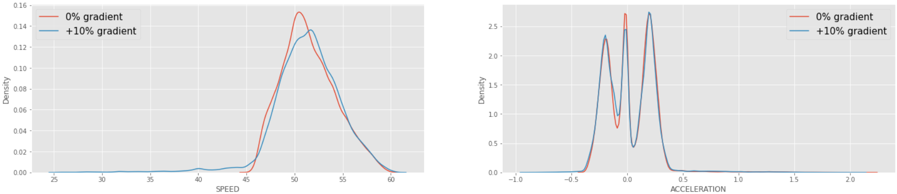
Gradient값에 따라서 Vissim 내 차량의 주행특성이 변화하는지 비교분석을 위해 Gradient = 0%, Gradient = 10% 두가지 경우에 대해서 분석을 수행하였다. 분석지표는 속도와 가속도를 선정했다.
T-test 분석결과, 두 경우 모두 p-value가 0.05보다 작아 통계적으로 유의함을 나타냈다.

| 구분 | Speed | Acceleration |
| P-value | 2.11e-24 | 7.00e-27 |
결론으로 gradient attribute를 링크에 적용 시, 눈으로 보이는 차이는 없지만 Vissim simulatrion에서는 해당 attiribute를 고려한 시뮬레이션이 수행된다고 볼 수 있다.
'Study > Vissim Advanced' 카테고리의 다른 글
| [Vissim Advanced] Parking Lot 구현-2 (0) | 2021.11.04 |
|---|---|
| [Vissim Advanced] Parking Lot 구현-1 (1) | 2021.11.03 |
| [Vissim Advanced] Graphic parameter 변경 및 Result Visualization (0) | 2021.10.22 |
| [VISSIM Advanced] Data Collection Points (0) | 2021.09.06 |
| [Vissim Advanced] Travel time (0) | 2021.08.31 |
댓글